YX805C

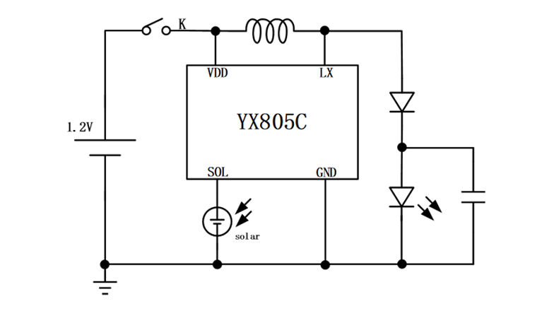
YX805C是一款高性能的太阳能草坪灯升压控制芯片,适用于一节1.2V充电电池供电的太阳能草坪灯。主要功能有充电控制、升压驱动、光控等。

    • 产品特性

    • 应用场景

  • 高效率:83%(典型值)

  • 外围器件少,仅需一个电感

  • 电池低压保护功能

  • 输入电流大小通过电感调节

  • YX805C-1.png
  • YX805C-2.png
  • YX805C-3.png
  • YX805C-4.png
  • 太阳能草坪灯

  • LED驱功

  • 景观装饰照明

  • 室内装饰灯串

  • YX805C-1.png
  • YX805C-2.png
  • YX805C-3.png
  • YX805C-4.png
b3_img03.jpg
如您需要咨询产品更多信息,请点击“联系我们”,我们将尽快回复您!