YX5172S

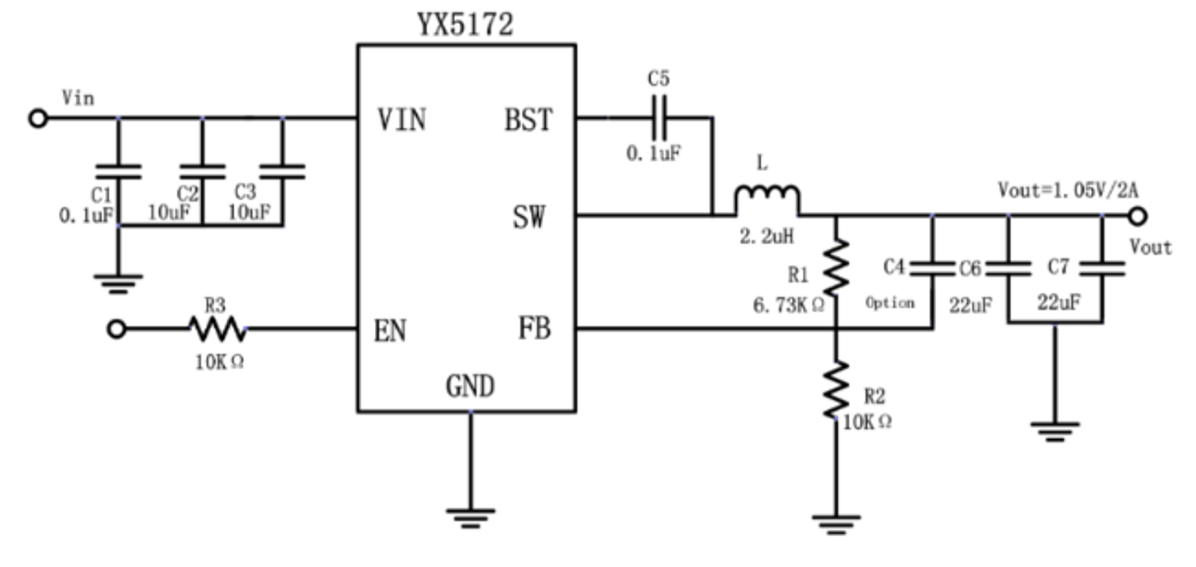
YX5172S 是简单易用的 2A 同步降压转换器,输入电源电压范围为 4.5V 至 18V。

    • 产品特性

    • 应用场景

  • YX5172S转换器集成了 135mΩ 和 70mΩ场效应晶体管

  • YX5172S转换器集成了 135mΩ 和 70mΩ场效应晶体管

  • 输入电压范围:4.5V至18V

  • 可编程输出电压范围:0.6V至7V

  • 550KHz开关频率

  • 持续电流:2A

  • 具有快速瞬态响应的COT模式控制

  • 脉冲跳跃模式(YX5172S)

  • 综合的内部补偿

  • 特有的纹波处理

  • Hiccup式过流保护

  • 非锁存欠压保护 (UVP) 和热关断 (TSD)保护

  • 固定软启动时间:0.8ms

  • 符合RoHS标准

  • 5172AB.png
  • 液晶电视

  • 网络家庭终端设备

  • 数字机顶盒(STB)

  • 监控设备

  • 5172AB.png
b3_img03.jpg
如您需要咨询产品更多信息,请点击“联系我们”,我们将尽快回复您!