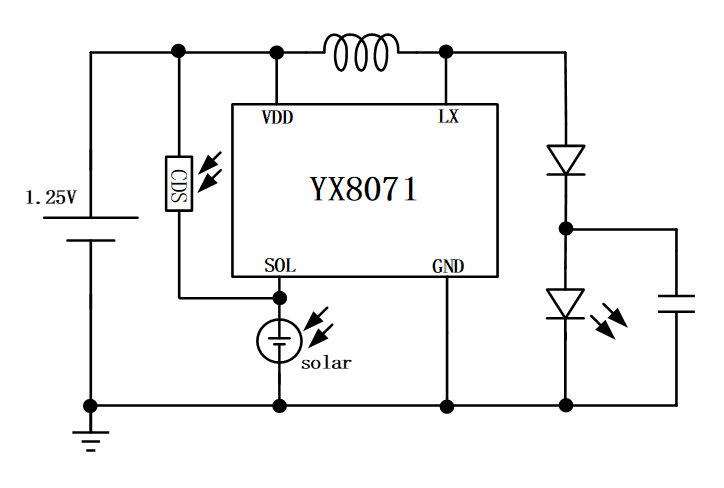
YX8071

YX8071是一款高性能的太阳能草坪灯升压控制芯片,适用于一节1.2V充电电池供电的太阳能草坪灯。

    • 产品特性

    • 应用场景

  • 高效率:83%(典型值),可充分利用太阳能电池

  • 外围器件少: 仅需一个电感

  • 输入电流可通过调电感量调整

  • 当电池电压降到1.1V,亮灯电流会逐渐下降,能更好的延长阴雨天气亮灯时间

  • YX8071-1.png
  • YX8071-2.png
  • YX8071-3.png
  • YX8071-4.png
  • 太阳能草坪灯

  • LED驱功

  • 景观装饰灯串

  • 室内装饰灯串

  • YX8071-1.png
  • YX8071-2.png
  • YX8071-3.png
  • YX8071-4.png
b3_img03.jpg
如您需要咨询产品更多信息,请点击“联系我们”,我们将尽快回复您!