1μA超低静态电流同步升压转换器YX2117
2022-07-07
分享至
描述DESCRIBE
YX2117是一款具有1μA的静态工作电流的高效率同步升压转换器。它专为由碱性电池、镍氢充电电池、锂锰电池或锂离子充电电池供电的产品而设计,如TWS耳机、高端手环手表、NB-loT、远程在线测量及便携式工业设备等。



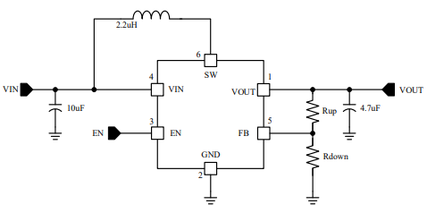
典型应用DEMO SCHEMATIC

产品特点PRODUCT FEATURES
一、真关断
YX2117的同步升压电路架构,使得其在EN关断模式及输出短路条件下,输入与输出完全断开,关断模式下,静态电流低至0.2μA。
二、工作模式切换&轻载高效
对于便携式电子产品来说,轻载条件下的高效率对于延长电池工作时间至关重要,YX2117为保持极低的整机功耗和更高的转换效率,它可以根据负载电流大小的变化,在不同的工作模式下切换(轻载PFM模式、重载PWM模式),从而实现转换效率最大化和整机功耗最小化。它在20μA的负载下,转换效率高达83.3%。对于3.6V转换为5.1V的应用,在200mA负载下,它可实现高达94.2%的转换效率。

三、瞬态响应
YX2117固定工作频率1.2MHZ,其独特的电路架构,确保了其出色的瞬态响应特性和环路稳定性。

供货信息BUSINESS CONSULTING
YX2117提供可调输出电压版本和固定输出电压版本,绿色小型化的SOT23-6和DFN2x2-6封装,满足了多数应用场景的需求,具体供货信息可联系我司销售团队,欢迎各界人士洽谈合作!
华东销售部:
李经理:173-0171-2324
高工:188-1737-7970
华南销售部:
黄经理:188-7910-8788
贾工:195-1223-9979
市场营销邮箱:
Marketing@shiningic.com
