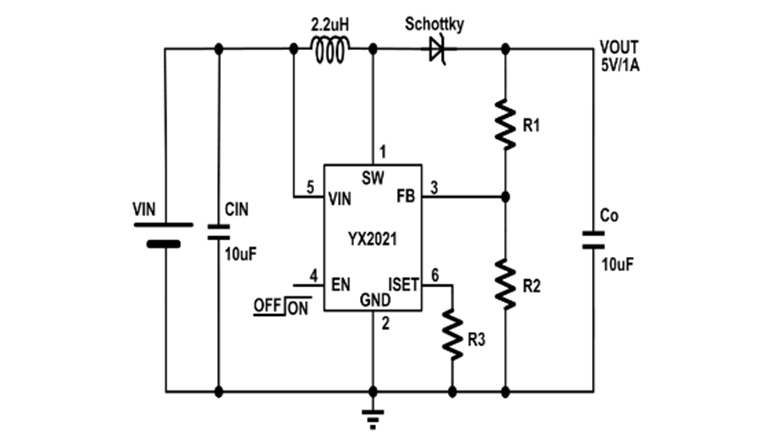
YX2021

YX2021 是一款升压开关型 DC-DC 转换器,输出电压 最低可到 2.5V,最高可达 5.5V。开关频率为 1MHz。

    • 产品特性

    • 应用场景

  • 内部集成 2.5A MOSFET 开关管

  • 恒定 1MHz 开关频率

  • 具有软启动功能

  • 带载能力

  • 输入 3.7V 时,输出 5V/1A

  • 输入 2.3-4.5V,输出 2.5V-5.5V

  • 仅需少量外部元器件

  • 效率高达 90%

  • SOT23-6 封装

  • YX2021.jpg
  • 电池供电电子设备

  • 移动电源

  • 消费电子

  • YX2021.jpg
b3_img03.jpg
如您需要咨询产品更多信息,请点击“联系我们”,我们将尽快回复您!