YX3605

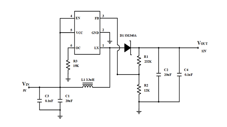
YX3605是一款电流模式DC-DC升压转换器,内置一个0.1Ω,18V的MOS管,峰值电流可达2.5A。应用简洁,仅需6个外部元件即可工作。内置0.6V高精度基准电压,可调输出高达12V。内部软启动功能减少尖峰电流。
YX3605采用绿色环保的SOT23-6封装,可有效减小PCB布板空间。

    • 产品特性

    • 应用场景

  • 可调输出高达12V

  • 输入电压范围:2.6V至5.5V

  • 固定工作频率:1MHz

  • 精度反馈参考电压:0.6V(±2%)

  • 内置0.1Ω,2.5A,18V的功率场效应管

  • 关断电流:0.1μA

  • 过温保护功能

  • 过压保护功能

  • 可调过电流保护:0.5A~2.5A

  • 轻负载下的自动脉冲频率调制模式

  • 封装:SOT23-6

  • 符合RoHS标准

  • YX3605.jpg
  • 电池供电设备

  • LCD显示设备

  • 数码相机

  • 手持设备

  • 便携式产品

  • YX3605.jpg
b3_img03.jpg
如您需要咨询产品更多信息,请点击“联系我们”,我们将尽快回复您!