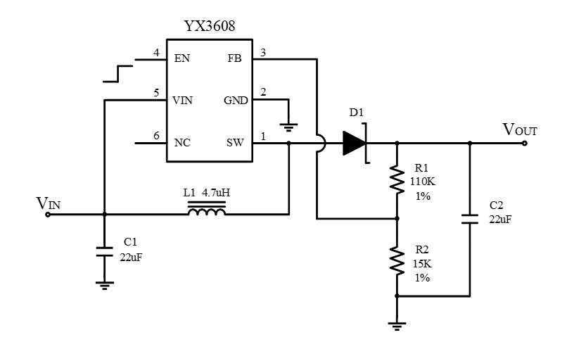
YX3608

YX3608是一款定频、电流模式升压转换器,适用于小型、低功耗应用。YX3608 开关频率在1.2MHz,允许使用高度不超过2mm的小型低成本电容和电感。内部软启动可产生小浪涌电流,延长电池寿命。
轻载状态下,YX3608 具有自动切换脉冲频率调制的功能。YX3608 具有欠压闭锁、限流、热过载保护功能,以防止在输出过载的情况下损坏。YX3608 采用SOT23-6封装。

    • 产品特性

    • 应用场景

  • 集成80 mΩ 功率 MOSFET

  • 2V至24V 输入电压

  • 1.2MHz固定开关频率

  • 内部4A 开关电流限制

  • 可调输出电压

  • 内部补偿

  • 输出电压高达28V

  • 轻载下自动脉冲频率调制模式

  • 效率高达93%

  • SOT23-6 封装

  • YX3608.png
  • 电池供电设备

  • 机顶盒

  • 路由器

  • YX3608.png
b3_img03.jpg
如您需要咨询产品更多信息,请点击“联系我们”,我们将尽快回复您!