YX4047

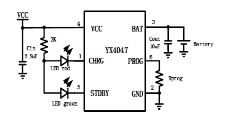
YX4047 是一款采用恒流/恒压工作模式的单节锂电池线性充电器。其SOT23-6封装与较少的外部元件使得YX4047成为便携式应用的理想选择。YX4047可以适合USB电源和适配器电源工作。

    • 产品特性

    • 应用场景

  • 高达 800mA 的可编程充电电流

  • 无需MOSFET、检测电阻或隔离二极管

  • 恒定电流/恒定电压操作,并具有可在无过热风险的情况下实现充电效率最大化的热调节功能

  • 直接从 USB 端口给单节锂离子电池充电

  • 精度达到 1%的 4.2V 预设充电终止电压

  • 用于电池电量检测的充电电流监控器输出

  • 自动再充电

  • 充电状态输出引脚

  • C/10 充电终止

  • 停机模式下的供电电流为 40uA

  • 2.9V 涓流充电

  • 软起动限制浪涌电流

  • SOT23-6 封装

  • 电池反接保护

  • YX4047.jpg
  • 移动电话、PDA3、MP3 播放器

  • USB 3G 数据卡

  • 电池充电应用

  • 蓝牙设备

  • YX4047.jpg
b3_img03.jpg
如您需要咨询产品更多信息,请点击“联系我们”,我们将尽快回复您!