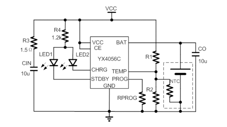
YX4056C

YX4056C 是一款完整的单节锂离子电池采用恒定电流/恒定电压线性充电器。其底部带散热的 ESOP8 封装与较少的外部元件数目使得YX4056C 成为便携式应用的理想选择。YX4056C 可以适合 USB 电源和适配器电源工作。

    • 产品特性

    • 应用场景

  • 高达 1A 的可编程充电电流

  • 无需MOSFET、检测电阻或隔离二极管

  • 恒定电流/恒定电压操作,并具有可在无过热危险的情况下实现充电速率最大化的热调节功能

  • 直接从 USB 端口给单节锂离子电池充电

  • 精度达到 1%的 4.2V 预设充电终止电压

  • 用于电池电量检测的充电电流监控器输出

  • 自动再充电

  • 充电状态输出引脚

  • C/10 充电终止

  • 停机模式下的供电电流为 55μA

  • 2.9V 涓流充电

  • 软启动限制浪涌电流

  • 防电池反接

  • ESOP8 绿色封装

  • YX4056C.jpg
  • 移动电话, PDAs, MP3 播放器

  • USB 3G 数据卡

  • 电池充电电路

  • 蓝牙应用

  • 其它手持设备

  • YX4056C.jpg
b3_img03.jpg
如您需要咨询产品更多信息,请点击“联系我们”,我们将尽快回复您!