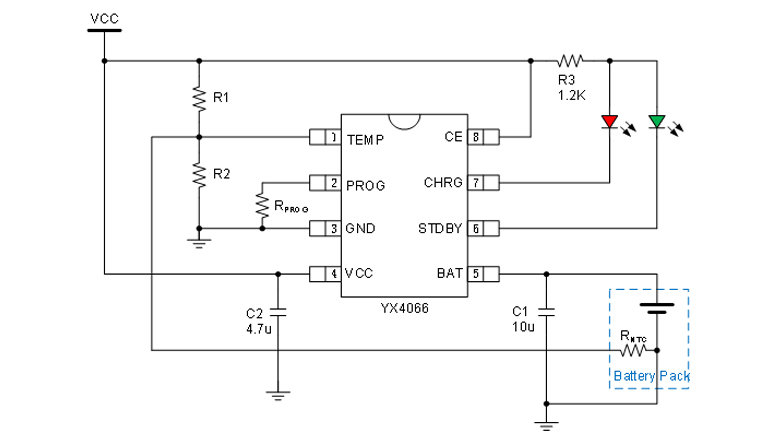
YX4066/4066C

YX4066/66C 采用内部MOSFET架构及防倒灌电路,所以不需要外部检测电阻和隔离二极管。热反馈可对充电的电流进行调节,以便在大功率操作或高温环境条件下对芯片功耗加以限制。充电电压固定于4.2V/4.35V,而充电电流可通过一个外接电阻进行设置。当达到最终浮充电压之后充电电流降至设定值1/10时,YX4066/66C将自动终止充电。当输入电压源被移除时,YX4066/66C自动进入一个低功耗状态,连接电池的端口漏电流降至2μA以下。也可将YX4066/66C置于停机模式,从而将供电电流降至50μA。YX4066/66C具备充电电流监测、欠压闭锁、自动再充电和充电状态指示功能,同时内部集成有防电池反接保护电路,可防止应用中电池反接而造成芯片损坏。

    • 产品特性

    • 应用场景

  • 高达1A的可编程充电电流

  • 无需MOSFET、检测电阻或隔离二极管

  • 在无过热危险的情况下实现充电速率最大化的热调节功能

  • 输入过压保护

  • 精度达到1%的预设充电终止电压

  • YX4066 : 4.2V

  • YX4066C : 4.35V

  • 自动再充电

  • 充电状态输出引脚

  • C/10充电终止

  • 2.9V涓流充电

  • 软启动限制浪涌电流

  • 防电池反接

  • ESOP8 绿色封装

  • 22.jpg
  • PDAs, MP3播放器

  • 移动电话

  • 蓝牙应用

  • 22.jpg
b3_img03.jpg
如您需要咨询产品更多信息,请点击“联系我们”,我们将尽快回复您!