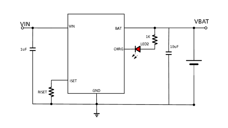
YX4076A

YX4076A是一款适用于单节锂电池的完整恒流/恒压线性充电器。其紧凑的封装和较少的外部组件数量使YX4076A非常适合便携式应用。采用了内部MOSFET架构及防倒灌电路,所以不需要外部检测电阻和隔离二极管。热反馈可对充电电流进行调节以便在大功率操作或高温环境条件下对芯片功耗加以限制。充电电压固定在4.2V,充电电流可通过ISET外接电阻进行编程设置。当达到最终浮动电压后,充电电流降至1/10设定电流时,YX4076A将自动终止充电循环。当输入电压源被移除时,YX4076A自动进入一个低功耗状态,连接电池的端口漏电流降至1μA以下。其他功能包括充电电流监测器、欠压锁定、自动充电和状态引脚。

    • 产品特性

    • 应用场景

  • 输入耐压28V

  • 输出耐压15V

  • 输入过压保护6.5V

  • 短路保护

  • 高达800mA可编程充电电流

  • 防电池反接

  • 无需MOSFET、检测电阻或隔离二极管

  • 在无过热危险的情况下实现充电速率最大化的热调节功能

  • SOT23-5 封装

  • 符合RoHS标准

  • YX4076A.jpg
  • 电子烟

  • 玩具

  • 蓝牙应用

  • 锂离子电池供电设备

  • YX4076A.jpg
b3_img03.jpg
如您需要咨询产品更多信息,请点击“联系我们”,我们将尽快回复您!