YX4076E

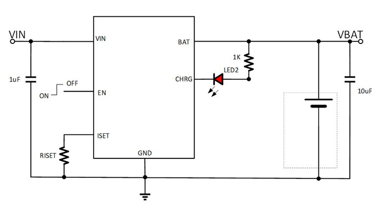
YX4076E是一款适用于单节锂电池的完整恒流/恒压线性充电器。其紧凑的封装和较少的外部组件数量使YX4076E非常适合便携式应用。

    • 产品特性

    • 应用场景

  • 输入耐压28V

  • 输出耐压15V

  • 输入过压保护7V

  • 短路保护

  • 高达800mA可编程充电电流

  • 精度1%的4.2V预设充电终止电压

  • 防电池反接

  • EN控制芯片

  • SOT23-6 封装

  • 符合RoHS标准

  • YX4076E.jpg
  • 电子烟

  • 玩具

  • 蓝牙应用

  • 锂离子电池供电设备

  • YX4076E.jpg
b3_img03.jpg
如您需要咨询产品更多信息,请点击“联系我们”,我们将尽快回复您!