YX4096B

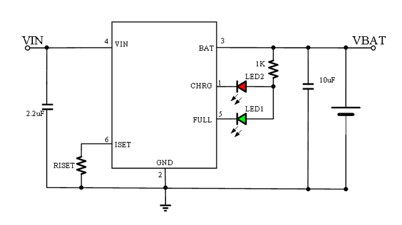
YX4096B是一款用于单节锂离子电池的完整恒流/恒压线性充电器。其紧凑的封装和较少的外部元件数量使YX4096B非常适合便携式应用。无需外部检测电阻,并且由于采用内部MOSFET架构,也不需要隔离二极管。热反馈调节充电电流,以限制高功率操作或高环境温度期间的芯片温度。充电电压固定为4.2/4.35V,充电电流可通过单个电阻在外部进行ISET设置。

    • 产品特性

    • 应用场景

  • 输入耐压高达45V

  • 电池最大耐压高达15V

  • 输入过压保护6.3V

  • 短路保护

  • 高达800mA可编程充电电流

  • 自适应输入电流限制

  • 1μA电池反向电流

  • 精度1%的4.2V/4.35V预设充电终止电压

  • 电池反接保护

  • 无需MOSFET、检测电阻或隔离二极管

  • 恒流/恒压操作,在无过热危险的情况下实现充电速率最大化的热调节功能

  • SOT23-6封装

  • 符合RoHS标准

  • YX4096B.jpg
  • 电子烟

  • 玩具

  • 蓝牙应用

  • 锂离子电池供电设备

  • YX4096B.jpg
b3_img03.jpg
如您需要咨询产品更多信息,请点击“联系我们”,我们将尽快回复您!