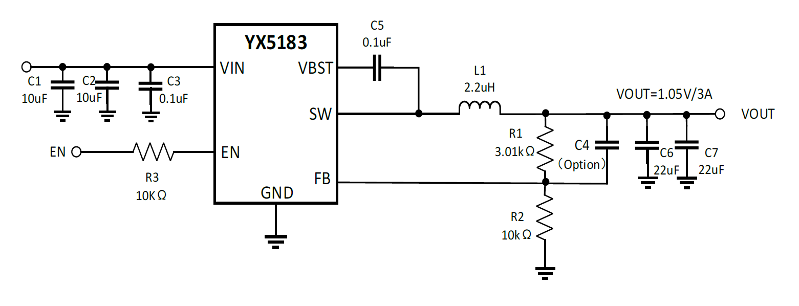
YX5183MF

YX5183MF是简单易用的 3A 同步降压转换器,输入电源电压范围为 4.5V 至20V。

    • 产品特性

    • 应用场景

  • YX5183M/MF转换器集成了 80mΩ 和40mΩ 场效应晶体管

  • 持续电流:3A

  • 具有快速瞬态响应的COT模式控制

  • 输入电压范围:4.5V至20V

  • 输出电压范围:0.807V至7V

  • 连续电流跃模式(YX5183MF)

  • 550KHz开关频率

  • 低关断电流(小于 10µA)

  • 1.5% 反馈电压精度 (25°C)

  • 从预偏置输出电压中启动

  • 逐周期过流限制

  • 打嗝模式过流保护

  • 非锁存欠压保护 (UVP) 和热关断 (TSD) 保护

  • 固定软启动时间:1.0ms

  • 符合RoHS标准

  • YX8183M.png
  • 液晶电视

  • 网络家庭终端设备

  • 数字机顶盒(STB)

  • 监控设备

  • YX8183M.png
b3_img03.jpg
如您需要咨询产品更多信息,请点击“联系我们”,我们将尽快回复您!