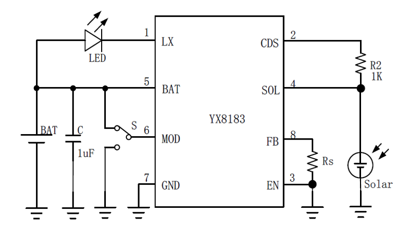
YX8183

YX8183 是一款支持太阳能 LED 驱动控制芯片,适用于磷酸铁锂电池和锂离子电池供电的太阳能产品。

    • 产品特性

    • 应用场景

  • 输入电压范围:2.7V 至 4.2V

  • 效率高达95%

  • 过充保护功能

  • 过放保护功能

  • 低使能电压

  • 使能具有施密特特性,确保亮转暗时稳定性

  • 最大600mA 太阳能充电电流

  • 0V 电池可充电

  • LED 电流可通过电阻调节(0~400mA)

  • 可选的SOP8 和DIP8 封装

  • YX8183.png
  • 太阳能磷酸铁锂电池及锂离子电池应用

  • 太阳能景观照明

  • YX8183.png
b3_img03.jpg
如您需要咨询产品更多信息,请点击“联系我们”,我们将尽快回复您!