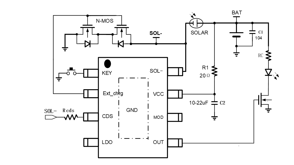
YX8186

YX8186是一款支持太阳能LED灯驱动控制的单芯片方案,适用于1节3.2V铁锂或3.7V锂离子电池供电的太阳能草坪灯、庭院灯或其他太阳能移动照明。

    • 产品特性

    • 应用场景

  • 电源电压范围:2.5V 至 5V

  • 轻触开关控制,关断状态功耗典型值3uA

  • 充电电流可达3A,并支持外扩充电

  • 内置LDO

  • 3.2V铁锂和3.7V锂离子电池可选

  • 电池防反接

  • 亮灯带有曲线放电控制

  • 光控灵敏度可调节

  • YX8186.png
  • 太阳能庭院灯、路灯

  • 太阳能安防监控

  • 其他太阳能景观照明

  • YX8186.png
b3_img03.jpg
如您需要咨询产品更多信息,请点击“联系我们”,我们将尽快回复您!