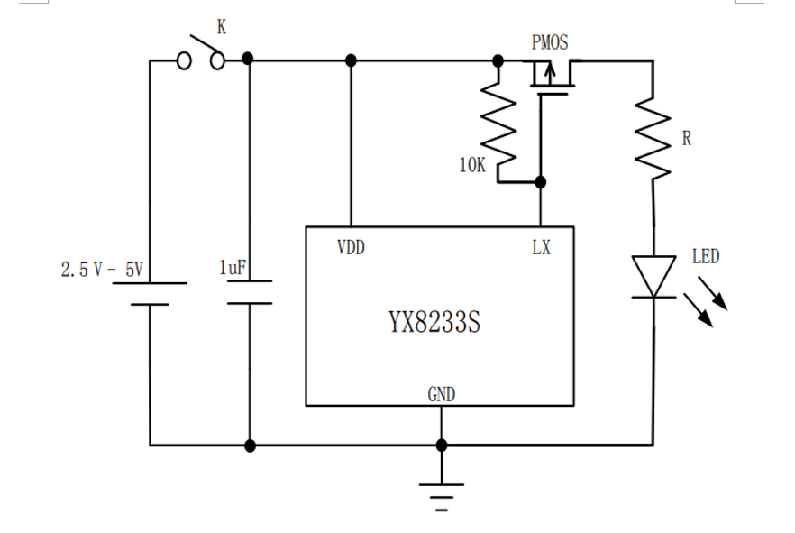
YX8233S

YX8233S是一颗三功能手电筒LED驱动芯片,采用了 极小的SOT23无铅封装形式,仅需一颗电容器件,既节省 PCB空间,又节省系统的成本,三节干电池或一节锂电 池可以驱动1-3W的LED。

    • 产品特性

    • 应用场景

  • 全亮、25%亮、暴闪三种功能循环模式

  • 工作电压:2.5V~5V

  • 工作效率高达 92%

  • 200mΩ 低导通电阻

  • 1A 的驱动电流能力

  • 内置 NMOS 可直接驱动 1~3W LED

  • SOT23 绿色封装

  • 内置防电源反接功能

  • 具有防摔功能

  • YX8233S-1.png
  • YX8233S-2.png
  • 移动手电筒

  • LED 头灯

  • LED 驱动

  • YX8233S-1.png
  • YX8233S-2.png
b3_img03.jpg
如您需要咨询产品更多信息,请点击“联系我们”,我们将尽快回复您!