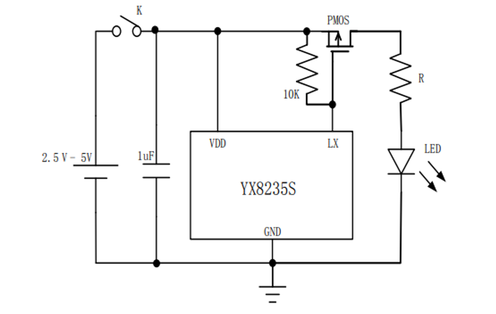
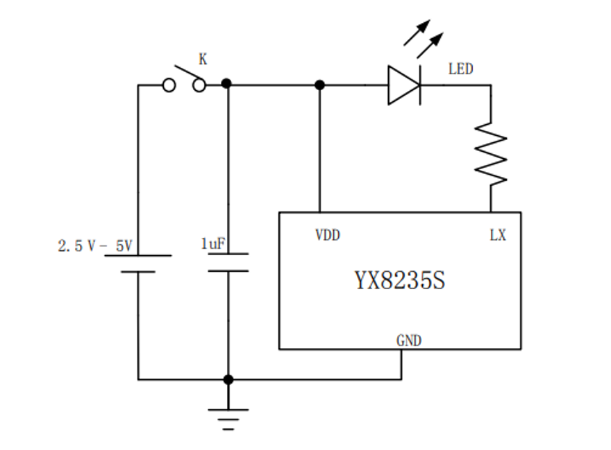
YX8235S

YX8235S是一颗五功能手电筒LED驱动芯片,采用了极小 的SOT23无铅封装形式,仅需一颗电容器件,既节省PCB 空间,又节省系统的成本,三节干电池或一节锂电池可以 驱动1-5W的LED。

    • 产品特性

    • 应用场景

  • 全亮、半亮、1/4 亮、暴闪、SOS 闪五种功能

  • 循环模式

  • 工作电压:2.5V~5V

  • 工作效率高达 92%

  • 160mΩ 低导通电阻

  • 高达 1.5A 的驱动电流能力

  • 内置 NMOS 可直接驱动 1~5WLED

  • SOT23 绿色封装

  • 内置防电源反接功能

  • 具有防摔功能

  • YX8235S-1.png
  • YX8235S-2.png
  • 移动手电筒

  • LED 头灯

  • YX8235S-1.png
  • YX8235S-2.png
b3_img03.jpg
如您需要咨询产品更多信息,请点击“联系我们”,我们将尽快回复您!