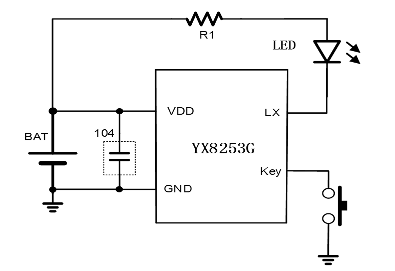
YX8253G

YX8253G是一款采用轻触开关控制,可实现: “100%亮—25%亮—暴闪—灭” 三种模式循环转换的LED驱动芯片。

    • 产品特性

    • 应用场景

  • 100%亮、25%亮、暴闪、灭循环模式

  • 长按开关2S切换到SOS模式

  • 工作电压:2.7V~5V

  • 工作效率高达90%

  • 高达1.4A的驱动电流能力

  • 0.1μA睡眠模式电流

  • 电池防反接

  • 电池低压保护

  • SOT23-6绿色封装

  • YX8253G.png
  • 手电筒

  • LED头灯

  • LED驱动

  • YX8253G.png
b3_img03.jpg
如您需要咨询产品更多信息,请点击“联系我们”,我们将尽快回复您!