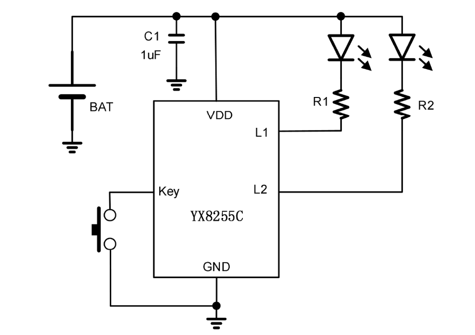
YX8255C

YX8255C是一颗轻触开关控制的三功能LED照明驱动芯片,特别适用于LED头灯上,采用了极小的SOT23-6无铅封装形式,外加一个电容器件,既节省PCB空间,又节省系统的成本,三节干电池或一节锂电池可以驱动1-4W的LED。YX8255C通过轻触开关实现功能选择。

    • 产品特性

    • 应用场景

  • 上电 OFF,轻触后 L1亮 -L1爆闪 →L2亮

  • →全灭

  • 工作电压:2.5V~5V

  • 工作效率高达 93%

  • 120mΩ低导通电阻

  • L1,L2 都有 1.4A 的驱动电流能力

  • SOT23-6 绿色封装

  • 轻触按键实现功能选择

  • YX8255C.png
  • 移动手电筒

  • LED 头灯

  • LED 驱动

  • YX8255C.png
b3_img03.jpg
如您需要咨询产品更多信息,请点击“联系我们”,我们将尽快回复您!