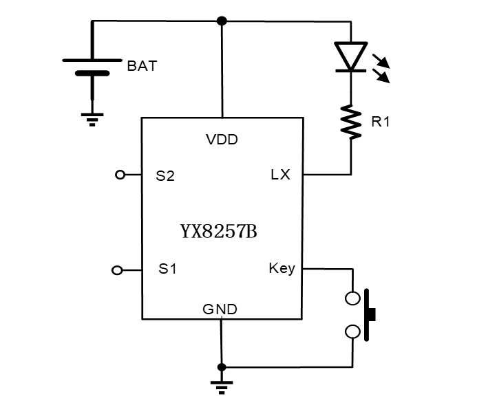
YX8257B

YX8257B是一款采用轻触开关控制,可实现5个亮灯模式设定,其中模式3在长按轻触开关1.8S后,可进入无级调光状态。部分模式在长按轻触开关1.8S后切换到隐藏的SOS闪灯。

    • 产品特性

    • 应用场景

  • 5个亮灯模式设定,轻触开关换挡

  • 工作电压:2.5V ~ 5V

  • 高达1.4A的电流驱动能力

  • 最大0.1μA睡眠模式电流

  • 内置NMOS可直接驱动1~5W LED

  • 电池防反接保护

  • 具有电池过放保护

  • SOT23-6绿色封装

  • YX8257B.png
  • 移动手电筒

  • LED头灯

  • LED驱动

  • YX8257B.png
b3_img03.jpg
如您需要咨询产品更多信息,请点击“联系我们”,我们将尽快回复您!