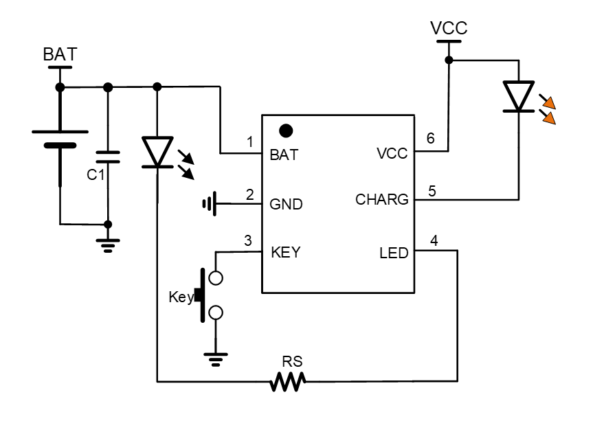
YX8283A

YX8283A是一款完整的采用单节锂离子电池供电的LED轻触三功能驱动芯片。

    • 产品特性

    • 应用场景

  • 全亮、25%亮、暴闪、灭轻触三功能

  • 最大0.8A LED驱动电流

  • 电池低压保护

  • 高达600mA的充电电流

  • 三段式充电管理

  • 充电具有过热保护

  • 精度达到1%的4.2V预设充电终止电压

  • 自动再充电

  • 软启动限制浪涌电流

  • 电池反接保护

  • YX8283A.png
  • 手电筒

  • LED照明

  • 电池充放电管理

  • 其它手持设备

  • YX8283A.png
b3_img03.jpg
如您需要咨询产品更多信息,请点击“联系我们”,我们将尽快回复您!