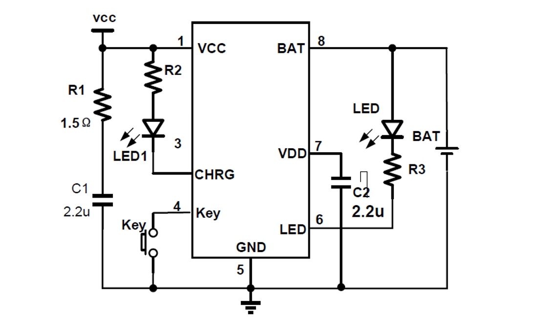
YX8283B

YX8283B 是一款完整的采用单节锂离子电池供电的LED 轻触三功能驱动芯片。

    • 产品特性

    • 应用场景

  • 全亮、25%亮、暴闪、灭循环轻触三功能 LED 驱动

  • 100mΩ 导通电阻,最大 1.8A LED 驱动电流

  • 2.4V 电池低压保护

  • 低压保护下电池漏电流小于 0.1μA

  • 高达 1A 的充电电流

  • 具有可在无过热危险的情况下实现充放电速率最大化的热调节功能

  • 精度达到 1%的 4.2V 预设充电终止电压

  • 自动再充电

  • 防电池反接

  • 2.9V 涓流充电

  • 支持充电时放电,续航照明时间

  • 软启动限制浪涌电流

  • ESOP8 绿色封装

  • YX8283B.png
  • 手电筒

  • LED 照明

  • 电池充放电管理

  • 其它手持设备

  • YX8283B.png
b3_img03.jpg
如您需要咨询产品更多信息,请点击“联系我们”,我们将尽快回复您!