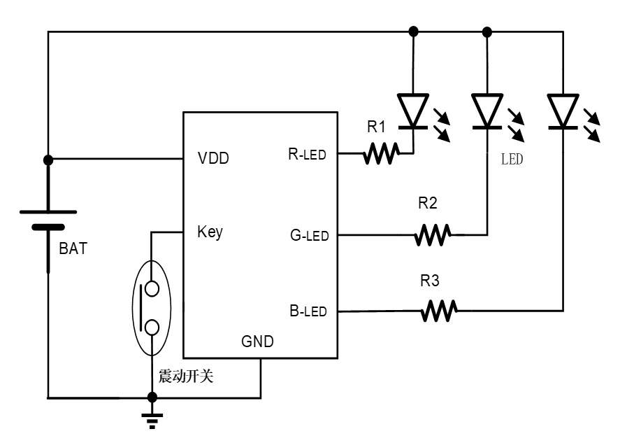
YX8263

YX8263采用了震动开关控制,驱动R、G、B三路LED,具有三段闪灯模式。

    • 产品特性

    • 应用场景

  • 3段闪灯模式

  • 三路LED驱动

  • 震动开关控制

  • 电池防反接

  • 低静态功耗

  • YX8263.png
  • 鞋用装饰灯

  • 圣诞灯

  • 玩具产品

  • 其他LED灯控制系统

  • YX8263.png
b3_img03.jpg
如您需要咨询产品更多信息,请点击“联系我们”,我们将尽快回复您!